香港恒生银行个人及企业开户指南

新晟 / 2020-06-12

香港恒生银行创立于1933年,是香港最大的上市公司之一,同时也是一间以香港及中国大陆业务为重点的银行,业务主要可分成个人理财服务及商业理财服务。无论是个人还是企业,想在香港投资历次或者注册公司都可以在恒生银行办理相关的银行业务。
 
恒生银行提供服务
1、个人理财服务:为包括综合理财服务、存款服务、信用卡服务、按揭服务、私人贷款服务、投资服务及保险服务等。在综合理财服务中,恒生设有3个各具特色的理财服务以针对不同的顾客,分别为优越理财、优进理财,以及综合理财户口。
2、商业理财服务:包括商业综合户口、商业现金管理、投资、贷款、商务卡、保险及强积金等。

恒生银行账户类型
1、本地账户:简单来说,香港企业在香港本地银行开立的账户。
2、离岸账户:只要香港企业在香港地区以外的银行开立的账户,比如,香港企业在深圳、上海、马来西亚、美国开立的账户,都可以称为“离岸账户”。

本地、离岸账户开户所需资料
1、董事的身份证明文件(护照或来往港澳通行证)正本;
2、商业登记证正本;
3、注册证书正本;
4、公司章程正本一本(英文版);
5、公司印章;
6、会议记录正本;
7、会计师签署的开户文件;
8、董事亲临银行签名。

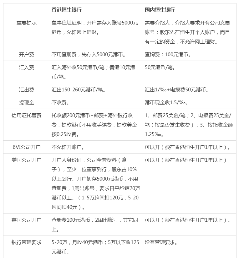
香港恒生银行与国内恒生银行比较:
香港银行开户
友情链接: 犀牛云链 | 济南商标代理 | 东莞商标代理 | 北京公司注册 | 香港公司审计 | 海外公司注册 | ISO认证 | 银川代办公司 | 东莞公司注册 | 香港公司注册 | 上海公司注册代理 | 代理做账 | 常熟注册公司 | 高速公路施工资质 | 上海注册公司 | 香港公司注册 | 徐州代理记账 | 东莞公司注册 | 香港公司报税 | 惠阳代理记账 |